Schema Incarcator Li Ion 14 4v





Dfi Recreativ Circuit Pentru Incarcarea Acumulatorului Li Ion

Dfi Recreativ Circuit Pentru Incarcarea Acumulatorului Li Ion

Li Ion Battery Charger

Li Ion Battery Charger

Incarcator Li Ion Surse Reglabile Redresoare Convertoare Incarcatoare Si Stabilizatoare Portalul Tehnium Azi

Incarcator Li Ion Surse Reglabile Redresoare Convertoare Incarcatoare Si Stabilizatoare Portalul Tehnium Azi

4 Simple Li Ion Battery Charger Circuits Using Lm317 Ne555 Lm324 Homemade Circuit Projects

4 Simple Li Ion Battery Charger Circuits Using Lm317 Ne555 Lm324 Homemade Circuit Projects

Incarcator Auto Acumulator 18650 Page 2 Noobs Elforum Forumul Electronistilor

Incarcator Auto Acumulator 18650 Page 2 Noobs Elforum Forumul Electronistilor

Ce Trebuie Stiut Despre Acumulatorii Unei Bormasini Atelierultau Ro Totul Despre Scule Electrice

Ce Trebuie Stiut Despre Acumulatorii Unei Bormasini Atelierultau Ro Totul Despre Scule Electrice

Ce Trebuie Stiut Despre Acumulatorii Unei Bormasini Atelierultau Ro Totul Despre Scule Electrice

14 4v 1300mah livrare in 3 zile.

Schema incarcator li ion 14 4v. Daca tensiunea acumulatorului a urcat din nou la 14 4 v atunci incepe faza e f in care alimentatorul furnizeaza un curent mai redus dar continuu. Cablaj pcb incarcator baterie masina. Acumulator incarcator wurth bosch 14 4v 18v li ion filetanta baterii. Battery charger with lm317.

Incarcator acumulatorii cu. Incarcator acumulatori makita dc18rc li ion 14 4 18 v cu incarcare rapida makita incarcator acumulatori makita dc18rc li ion 14 4 18 v cu incarcare rapida adauga la favorite. Livrare cu verificare vanzatorul ofera livrare cu verificare. Incarcator baterie automatic cod 12451 producator.

Schema incarcator acumulatori by marian popescu published 14 10 2011 updated 23 02 2012 acest incarcator pt acumulatori este destinat in mod special incarcarii bateriilor nimh acumulatori cu nichel hidrura de metal care sunt disponibile astazi pe scara larga. Bucuresti sectorul 6 2 oct. Incarcator baterie automatic cod 12451 incarcator baterie automatic cod 12451 producator. Astfel poti deschide coletul si verifica produsul inainte sa platesti.

8429 incarcator baterie automatic cu 4 functii pentru motociclete atv barci snwmobile 1 2 4a 6v 12v. 79 99 lei 25. Acumulatori 14 4v einhell masina de gaurit insurubat einhell rt cd 14 4 li masina de gaurit insurubat einhell bt cd 14 4 2b acumulator panasonic 14 4v 4 2ah li ion masina de gaurit si insurubat cu acumulator bosch psr 14 4v 2 2 acumulatori. Schema incarcator sau redresor auto.

Incarcator baterie li ion 3 6v. Incarcator acumulator 12v cu microcontroler picaxe. Incarcator baterie automatic cod 12451. Unelte scule feronerie scule electrice 90 lei.

Un incarcator cu tiristor battery charger with scr 5. Un alt incarcator de baterie auto. Rezultate 1 20 pentru incarcator baterie bormasina einhell 14 4v schema electrica. Schema electrica incarcator baterie 12 v auto bosch battmax schema electrica incarcator baterie li ion schema electrica incarcator bormasina cu acumulator.

Modul incarcare 4celule li ion 14 4v autofiletanta. Incarcator pentru acumulator li ion steinhaus pro ch18 pentru masina de gaurit si insurubat pro cd18 si acumulator pro bat18 în stoc. Modul incarcare incarcator li ion tp4056. Livrare cu verificare vanzatorul ofera livrare cu verificare.

El se calculeaza impartind numarul de amperi ora ah ai acumulatorului prin 5 ore. 1 review 1 compara.

4s Bms Phone Battery Charger Battery Charger Circuit Mobile Battery Charger

4s Bms Phone Battery Charger Battery Charger Circuit Mobile Battery Charger

Baterie Li Ion Modul De Incărcare Dispozitivul Caracteristicile Max1555

Baterie Li Ion Modul De Incărcare Dispozitivul Caracteristicile Max1555

Ov 2749 Battery Charger Schematic 6v 4 5ah Battery Charger Circuit Usb Car Wiring Diagram

Ov 2749 Battery Charger Schematic 6v 4 5ah Battery Charger Circuit Usb Car Wiring Diagram

Cellphone Jammer Circuit Gadgetronicx Electronic Schematics Electronics Circuit Circuit Diagram

Cellphone Jammer Circuit Gadgetronicx Electronic Schematics Electronics Circuit Circuit Diagram

Cdi Capacitor Discharge Ignition Circuit Demo Youtube Inside Motorcycle Ignition Coil Wiring Diagram Ignition Coil Ignition System Capacitors

Cdi Capacitor Discharge Ignition Circuit Demo Youtube Inside Motorcycle Ignition Coil Wiring Diagram Ignition Coil Ignition System Capacitors

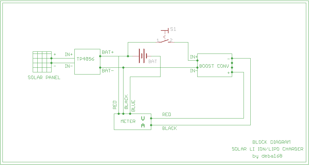
Diy Solar Li Ion Lipo Battery Charger 13 Steps With Pictures Instructables

Diy Solar Li Ion Lipo Battery Charger 13 Steps With Pictures Instructables

Rn 8682 Lead Acid Battery Charger Schematic Diagram Schematic Wiring

Rn 8682 Lead Acid Battery Charger Schematic Diagram Schematic Wiring

Aeromodelismo Eletrico Dicas Ligacao Dos Fios Dos Conectores Das Baterias De Lipo Electronic Schematics Electrical Circuit Diagram Electronics Basics

Aeromodelismo Eletrico Dicas Ligacao Dos Fios Dos Conectores Das Baterias De Lipo Electronic Schematics Electrical Circuit Diagram Electronics Basics

Pin On Electronics

Pin On Electronics

Bosch Drill Battery Charger Al1450 Dv Repaired At The Fixitworkshop Youtube

Bosch Drill Battery Charger Al1450 Dv Repaired At The Fixitworkshop Youtube

Reparatie Modificare Acumulator Bormasina Charging Drill Battery With Imax B6 Part 2 Youtube

Reparatie Modificare Acumulator Bormasina Charging Drill Battery With Imax B6 Part 2 Youtube

Pwm Box Mod Wiring Diagram Teknologi Huruf

Pwm Box Mod Wiring Diagram Teknologi Huruf

Incarcator Bormasina Surse Reglabile Redresoare Convertoare Incarcatoare Si Stabilizatoare Portalul Tehnium Azi

Incarcator Bormasina Surse Reglabile Redresoare Convertoare Incarcatoare Si Stabilizatoare Portalul Tehnium Azi

How To Convert Cordless Drill S 14 4 Volts Ni Cd Battery Into Li On 18650 Battery Hx 4s A01 Bms Youtube

How To Convert Cordless Drill S 14 4 Volts Ni Cd Battery Into Li On 18650 Battery Hx 4s A01 Bms Youtube

Source : pinterest.com